Type-1 OWA operators
Type-1 OWA operators[1][2] are a set of aggregation operators that generalise the Yager's OWA (ordered weighted averaging) operators[3] in the interest of aggregating fuzzy sets rather than crisp values in soft decision making and data mining.
These operators provide a mathematical technique for directly aggregating uncertain information with uncertain weights via OWA mechanism in soft decision making and data mining, where these uncertain objects are modelled by fuzzy sets.
The two definitions for type-1 OWA operators are based on Zadeh's Extension Principle and -cuts of fuzzy sets. The two definitions lead to equivalent results.
Definitions
Definition 1
Let be the set of fuzzy sets with domain of discourse , a type-1 OWA operator is defined as follows:[2]
Given n linguistic weights in the form of fuzzy sets defined on the domain of discourse , a type-1 OWA operator is a mapping, ,
such that
where , and is a permutation function such that , i.e., is the th highest element in the set .
Definition 2
Using the alpha-cuts of fuzzy sets:[2]
Given the n linguistic weights in the form of fuzzy sets defined on the domain of discourse , then for each , an -level type-1 OWA operator with -level sets to aggregate the -cuts of fuzzy sets is:
where , and is a permutation function such that , i.e., is the th largest element in the set .
Representation theorem of Type-1 OWA operators
Given the n linguistic weights in the form of fuzzy sets defined on the domain of discourse , and the fuzzy sets , then we have that[2]
where is the aggregation result obtained by Definition 1, and is the result obtained by in Definition 2.
Programming problems for Type-1 OWA operators
According to the Representation Theorem of Type-1 OWA Operators, a general type-1 OWA operator can be decomposed into a series of -level type-1 OWA operators. In practice, this series of -level type-1 OWA operators is used to construct the resulting aggregation fuzzy set. So we only need to compute the left end-points and right end-points of the intervals . Then, the resulting aggregation fuzzy set is constructed with the membership function as follows:
For the left end-points, we need to solve the following programming problem:
while for the right end-points, we need to solve the following programming problem:
A fast method has been presented to solve two programming problem so that the type-1 OWA aggregation operation can be performed efficiently, for details, please see the paper.[2]
Alpha-level approach to Type-1 OWA operation
Three-step process:[2]
- Step 1—To set up the - level resolution in [0, 1].
- Step 2—For each ,
- Step 2.1—To calculate
- Let ;
- If , stop, is the solution; otherwise go to Step 2.1-3.
- , go to Step 2.1-2.
- Step 2.2 To calculate
- Let ;
- If , stop, is the solution; otherwise go to Step 2.2-3.
- , go to step Step 2.2-2.
- Step 3—To construct the aggregation resulting fuzzy set based on all the available intervals :
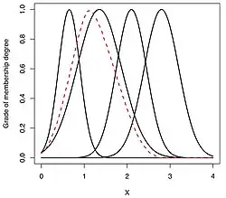
Some Examples
- The type-1 OWA operator with the weights shown in the top figure is used to aggregate the fuzzy sets (solide lines) in the bottom figure, and the dashed line is the aggregation result.


Special cases
- Any OWA operators, like maximum, minimum, mean operators;[3]
- Join operators of (type-1) fuzzy sets,[4] i.e., fuzzy maximum operators;
- Meet operators of (type-1) fuzzy sets,[4][5] i.e., fuzzy minimum operators;
- Join-like operators of (type-1) fuzzy sets;[2][6]
- Meet-like operators of (type-1) fuzzy sets.[2][6]
Generalizations
Type-2 OWA operators[7] have been suggested to aggregate the type-2 fuzzy sets for soft decision making.
Applications
Type-1 OWA operators have been applied to different domains for soft decision making.
- Improved efficiency of computing approach [8];
- Type reduction of type-2 fuzzy sets [9];
- Group decision making [10];
- Credit risk evaluation [11];
- Information fusion [12];
- Linguistic expressions and symbolic translation [13][14];
- Sentiment analysis [15];
- Route selection in uncertain environments [16];
- Recommendations on eCommerce [17].
References
- ^ Zhou, S. M.; F. Chiclana; R. I. John; J. M. Garibaldi (2008). "Type-1 OWA operators for aggregating uncertain information with uncertain weights induced by type-2 linguistic quantifiers". Fuzzy Sets and Systems. 159 (24): 3281–3296. doi:10.1016/j.fss.2008.06.018. hdl:10026.1/20374.
- ^ a b c d e f g h Zhou, S. M.; F. Chiclana; R. I. John; J. M. Garibaldi (2011). "Alpha-level aggregation: a practical approach to type-1 OWA operation for aggregating uncertain information with applications to breast cancer treatments" (PDF). IEEE Transactions on Knowledge and Data Engineering. 23 (10): 1455–1468. doi:10.1109/TKDE.2010.191. S2CID 14145944.
- ^ a b Yager, R.R (1988). "On ordered weighted averaging aggregation operators in multi-criteria decision making". IEEE Transactions on Systems, Man, and Cybernetics. 18: 183–190. doi:10.1109/21.87068. hdl:10338.dmlcz/135605.
- ^ a b Mizumoto, M.; K. Tanaka (1976). "Some Properties of fuzzy sets of type 2". Information and Control. 31 (4): 312–40. doi:10.1016/s0019-9958(76)80011-3.
- ^ Zadeh, L.A. (1975). "The concept of a linguistic variable and its application to approximate reasoning — I". Information Sciences. 8 (3). Elsevier: 199–249. doi:10.1016/0020-0255(75)90036-5. ISSN 0020-0255. Zbl 0397.68071. Wikidata Q109950743.
- ^ a b Zhou, S. M.; F. Chiclana; R. I. John; J. M. Garibaldi (2011). "Fuzzification of the OWA Operators for Aggregating Uncertain Information with Uncertain Weights". Recent Developments in the Ordered Weighted Averaging Operators: Theory and Practice. Studies in Fuzziness and Soft Computing. Vol. Springer. pp. 91–109. doi:10.1007/978-3-642-17910-5_5. ISBN 978-3-642-17909-9.
{{cite book}}:|journal=ignored (help) - ^ Zhou, S.M.; R. I. John; F. Chiclana; J. M. Garibaldi (2010). "On aggregating uncertain information by type-2 OWA operators for soft decision making" (PDF). International Journal of Intelligent Systems. 25 (6): 540–558. doi:10.1002/int.20420. S2CID 17690161.
- ^ Hu, H; Q. Yang; Y. Cai (2013). "An opposite direction searching algorithm for calculating the type-1 ordered weighted average". Knowledge-Based Systems. 52: 176–180. doi:10.1016/j.knosys.2013.07.021.
- ^ Chiclana, F.; S. M. Zhou (2013). "Type-reduction of general type-2 fuzzy sets: The type-1 OWA method". International Journal of Intelligent Systems. 28: 505–522. doi:10.1002/int.21588. S2CID 11122847.
- ^ Mata, F.; L. G. Perez; S. M. Zhou; F. Chiclana (2014). "Type-1 OWA methodology to consensus reaching processes in group decision making with multi-granular linguistic contexts" (PDF). Knowledge-based Systems. 58: 11–22. doi:10.1016/j.knosys.2013.09.017.
- ^ Chiclana, C; F. Mata; L. G. Perez; E. Herrera-Viedma (2018). "Type-1 OWA Unbalanced Fuzzy Linguistic Aggregation Methodology: Application to Eurobonds Credit Risk Evaluation". International Journal of Intelligent Systems. 33 (5): 1071–1088. doi:10.1002/int.21912. hdl:10481/51213. S2CID 4937006.
- ^ He, W.; R. W. Rodríguez; B. Dutta; L. Martínez (2021). "Exploiting the type-1 OWA operator to fuse the ELICIT information". 2021 IEEE International Conference on Fuzzy Systems (FUZZ-IEEE). pp. 1–7. doi:10.1109/FUZZ45933.2021.9494400. ISBN 978-1-6654-4407-1. S2CID 236939531.
- ^ He, W.; R. W. Rodríguez; B. Dutta; L. Martínez (2021). "A type-1 OWA operator for Extended Comparative Linguistic Expressions with Symbolic Translation". Fuzzy Sets and Systems. 446: 167–192. doi:10.1016/j.fss.2021.08.002. S2CID 238679154.
- ^ He, W.; R. W. Rodríguez; B. Dutta; L. Martínez (2021). "Induced OWA Operator for Group Decision Making Dealing with Extended Comparative Linguistic Expressions with Symbolic Translation". Mathematics. 9: 20. doi:10.3390/math9010020.
- ^ Serrano-Guerrero, J.; F. Chiclana; J. A. Olivas; F. P. Romero; E. Homapour (2020). "A T1OWA fuzzy linguistic aggregation methodology for searching feature-based opinions". Knowledge-Based Systems. 189: 105131. doi:10.1016/j.knosys.2019.105131. hdl:10578/33322. S2CID 208106950.
- ^ Buck, A. R.; J. M. Keller; M. Popescu (2014). "An α-Level OWA Implementation of Bounded Rationality for Fuzzy Route Selection". Advance Trends in Soft Computing. Studies in Fuzziness and Soft Computing. Vol. 312. pp. 91–109. doi:10.1007/978-3-319-03674-8_24. ISBN 978-3-319-03673-1.
- ^ Serrano-Guerrero, J.; J. A. Olivas; F. P. Romero (2020). "A T1OWA and aspect-based model for customizing recommendations on eCommerce". Applied Soft Computing. 97: 106768. doi:10.1016/j.asoc.2020.106768. S2CID 224847658.