Spectral radius

In mathematics, the spectral radius of a square matrix is the maximum of the absolute values of its eigenvalues.[1] More generally, the spectral radius of a bounded linear operator is the supremum of the absolute values of the elements of its spectrum. The spectral radius is often denoted by .

Definition

Matrices

Let λ1, ..., λn be the eigenvalues of a matrix ACn×n. The spectral radius of A is defined as

The spectral radius can be thought of as an infimum of all norms of a matrix. Indeed, on the one hand, for every natural matrix norm ; and on the other hand, Gelfand's formula states that . Both of these results are shown below.

However, the spectral radius does not necessarily satisfy for arbitrary vectors . To see why, let be arbitrary and consider the matrix

.

The characteristic polynomial of is , so its eigenvalues are and thus . However, . As a result,

As an illustration of Gelfand's formula, note that as , since if is even and if is odd.

A special case in which for all is when is a Hermitian matrix and is the Euclidean norm. This is because any Hermitian Matrix is diagonalizable by a unitary matrix, and unitary matrices preserve vector length. As a result,

Bounded linear operators

In the context of a bounded linear operator A on a Banach space, the eigenvalues need to be replaced with the elements of the spectrum of the operator, i.e. the values for which is not bijective. We denote the spectrum by

The spectral radius is then defined as the supremum of the magnitudes of the elements of the spectrum:

Gelfand's formula, also known as the spectral radius formula, also holds for bounded linear operators: letting denote the operator norm, we have

A bounded operator (on a complex Hilbert space) is called a spectraloid operator if its spectral radius coincides with its numerical radius. An example of such an operator is a normal operator.

Graphs

The spectral radius of a finite graph is defined to be the spectral radius of its adjacency matrix.

This definition extends to the case of infinite graphs with bounded degrees of vertices (i.e. there exists some real number C such that the degree of every vertex of the graph is smaller than C). In this case, for the graph G define:

Let γ be the adjacency operator of G:

The spectral radius of G is defined to be the spectral radius of the bounded linear operator γ.

Upper bounds

Upper bounds on the spectral radius of a matrix

The following proposition gives simple yet useful upper bounds on the spectral radius of a matrix.

Proposition. Let ACn×n with spectral radius ρ(A) and a sub-multiplicative matrix norm ||⋅||. Then for each integer :

Proof

Let (v, λ) be an eigenvector-eigenvalue pair for a matrix A. By the sub-multiplicativity of the matrix norm, we get:

Since v ≠ 0, we have

and therefore

concluding the proof.

Upper bounds for spectral radius of a graph

There are many upper bounds for the spectral radius of a graph in terms of its number n of vertices and its number m of edges. For instance, if

where is an integer, then[2]

Symmetric matrices

For real-valued matrices the inequality holds in particular, where denotes the spectral norm. In the case where is symmetric, this inequality is tight:

Theorem. Let be symmetric, i.e., Then it holds that

Proof

Let be the eigenpairs of A. Due to the symmetry of A, all and are real-valued and the eigenvectors are orthonormal. By the definition of the spectral norm, there exists an with such that Since the eigenvectors form a basis of there exists factors such that which implies that

From the orthonormality of the eigenvectors it follows that

and

Since is chosen such that it maximizes while satisfying the values of must be such that they maximize while satisfying This is achieved by setting for and otherwise, yielding a value of

Power sequence

The spectral radius is closely related to the behavior of the convergence of the power sequence of a matrix; namely as shown by the following theorem.

Theorem. Let ACn×n with spectral radius ρ(A). Then ρ(A) < 1 if and only if

On the other hand, if ρ(A) > 1, . The statement holds for any choice of matrix norm on Cn×n.

Proof

Assume that goes to zero as goes to infinity. We will show that ρ(A) < 1. Let (v, λ) be an eigenvector-eigenvalue pair for A. Since Akv = λkv, we have

Since v ≠ 0 by hypothesis, we must have

which implies . Since this must be true for any eigenvalue , we can conclude that ρ(A) < 1.

Now, assume the radius of A is less than 1. From the Jordan normal form theorem, we know that for all ACn×n, there exist V, JCn×n with V non-singular and J block diagonal such that:

with

where

It is easy to see that

and, since J is block-diagonal,

Now, a standard result on the k-power of an Jordan block states that, for :

Thus, if then for all i . Hence for all i we have:

which implies

Therefore,

On the other side, if , there is at least one element in J that does not remain bounded as k increases, thereby proving the second part of the statement.

Gelfand's formula

Gelfand's formula, named after Israel Gelfand, gives the spectral radius as a limit of matrix norms.

Theorem

For any matrix norm ||⋅||, we have[3]

.

Moreover, in the case of a consistent matrix norm approaches from above (indeed, in that case for all ).

Proof

For any ε > 0, let us define the two following matrices:

Thus,

We start by applying the previous theorem on limits of power sequences to A+:

This shows the existence of N+N such that, for all kN+,

Therefore,

Similarly, the theorem on power sequences implies that is not bounded and that there exists NN such that, for all kN,

Therefore,

Let N = max{N+, N}. Then,

that is,

This concludes the proof.

Corollary

Gelfand's formula yields a bound on the spectral radius of a product of commuting matrices: if are matrices that all commute, then

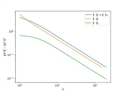
Numerical example

The convergence of all 3 matrix norms to the spectral radius.

Consider the matrix

whose eigenvalues are 5, 10, 10; by definition, ρ(A) = 10. In the following table, the values of for the four most used norms are listed versus several increasing values of k (note that, due to the particular form of this matrix,):

Notes and references

  1. ^ Gradshteĭn, I. S. (1980). Table of integrals, series, and products. I. M. Ryzhik, Alan Jeffrey (Corr. and enl. ed.). New York: Academic Press. ISBN 0-12-294760-6. OCLC 5892996.
  2. ^ Guo, Ji-Ming; Wang, Zhi-Wen; Li, Xin (2019). "Sharp upper bounds of the spectral radius of a graph". Discrete Mathematics. 342 (9): 2559–2563. doi:10.1016/j.disc.2019.05.017. S2CID 198169497.
  3. ^ The formula holds for any Banach algebra; see Lemma IX.1.8 in Dunford & Schwartz 1963 and Lax 2002, pp. 195–197

Bibliography

  • Dunford, Nelson; Schwartz, Jacob (1963), Linear operators II. Spectral Theory: Self Adjoint Operators in Hilbert Space, Interscience Publishers, Inc.
  • Lax, Peter D. (2002), Functional Analysis, Wiley-Interscience, ISBN 0-471-55604-1

See also