Android Runtime

ART
Developer(s)Google
Repositoryandroid.googlesource.com/platform/art/
Written inC++
Operating systemAndroid
PlatformARM64 RISC-V x86
Included withAndroid
PredecessorDalvik
TypeRuntime environment
LicenseApache License 2.0[1]
Websitesource.android.com/docs/core/runtime Edit this on Wikidata

Android Runtime (ART) is an application runtime environment used by the Android operating system. Replacing Dalvik, the process virtual machine originally used by Android, ART performs the translation of some of the application's bytecode into native instructions that are later executed by the device's runtime environment.[2]

Overview

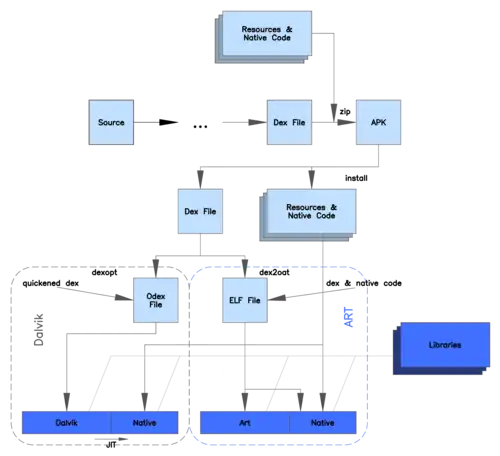
A comparison of Dalvik and ART architectures

Android 2.2 "Froyo" brought trace-based just-in-time (JIT) compilation into Dalvik, optimizing the execution of applications by continually profiling applications each time they run and dynamically compiling frequently executed short segments of their bytecode into native machine code. While Dalvik interprets the rest of an application's bytecode, native execution of those short bytecode segments, called "traces", provides significant performance improvements.[3][4]

Unlike Dalvik, ART introduces the use of ahead-of-time (AOT) compilation by compiling the most performance-critical parts of applications (previously, the entire app) into native machine code upon their installation. This way, ART improves the overall execution efficiency and reduces power consumption, which results in improved battery autonomy on mobile devices. At the same time, ART brings faster execution of applications, improved memory allocation and garbage collection (GC) mechanisms, new applications debugging features, and more accurate high-level profiling of applications.[2][5][6]

To maintain backward compatibility, ART uses the same input bytecode as Dalvik, supplied through standard .dex files as part of APK files, while the .odex files are replaced with Executable and Linkable Format (ELF) executables. Once an application is compiled by using ART's on-device dex2oat utility, it is run from the compiled ELF executable; as a result, ART eliminates various application execution overheads associated with Dalvik's interpretation and trace-based JIT compilation.

A disadvantage of ART is that additional time is required for compilation when an application is installed, and applications take up slightly more secondary storage (usually flash memory) to store the compiled code.[2][5][6] Long AOT compilation became especially problematic when monthly security updates became the norm, locking users out of the OS for a long time after each update.

To improve on these, a hybrid approach was introduced in Android 7.0 (Nougat) which originally relies on JIT compilation, but later, when the device is idle and charging, compiles the most frequently used code as well as that on the UI thread to native code.[7]

History

Android 4.4 "KitKat" introduced a technology preview of ART as an alternative runtime environment to Dalvik, which remained the default virtual machine.[8][9] In the subsequent major Android release, Android 5.0 "Lollipop", Dalvik was entirely replaced by ART.

Android 7.0 "Nougat" turned the ART from a pure AOT to a hybrid JIT/AOT solution, while switching its Java Runtime Environment from the discontinued Apache Harmony to OpenJDK, introducing a JIT compiler with code profiling.[10] The JIT compiler complements ART's AOT compiler, helping to improve runtime performance and save storage space by identifying "hot code" (code which is frequently used, runs on the UI thread or affects startup time), which the AOT compiler compiles to machine code while the device is idle and charging. Less-frequently used code relies on JIT compilation.[11][12]

Android 9 "Pie" reduced the amount of storage used by APKs by using compressed bytecode files, and profiler data can be uploaded to Google Play servers to be bundled with apps when downloaded by users with a similar device, which shortens download time from Google Play by up to 40%. Google Play cloud profiles allow apps to be optimized on installation, which helps avoid the initial performance issues present on Android 7.0 to 8.1.[13]

In July 2021,[14] the concept of baseline profiles was introduced. Baseline profiles are ART profiles that define methods and classes which should undergo AOT compilation from an app's first launch, and are compatible with Android 7.0 and later. They provide similar functionality to Android 9's Google Play cloud profiles when they are not available and automatically merge with cloud profiles when they are available. Baseline profiles are included with releases of AndroidX libraries and Jetpack Compose.[15]

ART was updated with a new garbage collector (GC) utilizing the Linux userfaultfd system call in Android 13.[16][17][18] It reduces memory pressure, compiled code size and jank, and prevents the risk of killing apps because of low memory during garbage collection.[18] Other changes also improve app startup, reduce jank and improve performance.[18] Because of the Mainline project, Android 12's ART will also be updated.[16]

See also

References

  1. ^ "NOTICE - platform/art - Git at Google". Archived from the original on March 4, 2023. Retrieved June 25, 2021.
  2. ^ a b c Andrei Frumusanu (July 1, 2014). "A Closer Look at Android RunTime (ART) in Android L". AnandTech. Archived from the original on July 5, 2014. Retrieved July 5, 2014.
  3. ^ Ben Cheng; Bill Buzbee (May 2010). "A JIT Compiler for Android's Dalvik VM" (PDF). android-app-developer.co.uk. Google. pp. 5–14. Archived from the original (PDF) on November 6, 2015. Retrieved March 18, 2015.
  4. ^ Phil Nickinson (May 26, 2010). "Google Android developer explains more about Dalvik and the JIT in Froyo". androidcentral.com. Archived from the original on April 8, 2017. Retrieved July 8, 2014.
  5. ^ a b "Android Developers: ART and Dalvik". source.android.com. March 9, 2015. Archived from the original on March 15, 2015. Retrieved March 18, 2015.
  6. ^ a b "Android Developers: Configuring ART – How ART works". source.android.com. March 9, 2015. Retrieved March 18, 2015.
  7. ^ Amadeo, Ron (August 22, 2016). "Android 7.0 Nougat review—Do more on your gigantic smartphone". Ars Technica. Retrieved April 5, 2023.
  8. ^ Sean Buckley (November 6, 2013). "'ART' experiment in Android KitKat improves battery life and speeds up apps". Engadget. Archived from the original on January 27, 2017. Retrieved July 5, 2014.
  9. ^ Daniel P. (November 7, 2013). "Experimental Google ART runtime in Android KitKat can bring twice faster app executions". phonearena.com. Archived from the original on July 7, 2014. Retrieved July 5, 2014.
  10. ^ "Android 7.0 for Developers". Android Developers. Retrieved March 22, 2021.
  11. ^ Amadeo, Ron (August 22, 2016). "Android 7.0 Nougat review—Do more on your gigantic smartphone". Ars Technica. Retrieved April 5, 2023.
  12. ^ "Implementing ART Just-In-Time (JIT) Compiler". source.android.com. January 22, 2017. Archived from the original on August 8, 2023. Retrieved January 22, 2017.
  13. ^ Amadeo, Ron (September 13, 2018). "Android 9 Pie, thoroughly reviewed". Ars Technica. Archived from the original on November 30, 2018. Retrieved August 16, 2022.
  14. ^ "ProfileInstaller | Jetpack". Android Developers. Archived from the original on August 8, 2023. Retrieved July 5, 2023.
  15. ^ Semenova, Kateryna; Ravikumar, Rahul; Craik, Chris (January 28, 2022). "Improving App Performance with Baseline Profiles". Android Developers Blog. Archived from the original on August 8, 2023. Retrieved July 5, 2023.
  16. ^ a b Gidra, Lokesh (May 12, 2022), What's new in app performance, archived from the original on August 16, 2022, retrieved August 16, 2022
  17. ^ Gidra, Lokesh; Boehm, Hans-J.; Fernandes, Joel (October 12, 2020). "Utilizing the Linux Userfaultfd System Call in a Compaction Phase of a Garbage Collection Process". Defensive Publications Series. Archived from the original on August 16, 2022. Retrieved August 16, 2022.
  18. ^ a b c "Android 13 is in AOSP!". Android Developers Blog. Archived from the original on August 15, 2022. Retrieved August 16, 2022.